「核心工具解析」AAV:解锁阿尔茨海默症造模研究的关键助力-自主发布-资讯-生物在线

「核心工具解析」AAV:解锁阿尔茨海默症造模研究的关键助力

作者:山东维真生物科技有限公司 2025-11-17T00:00 (访问量:9971)

01  阿尔茨海默症简介

阿尔茨海默症(Alzheimer’s disease,AD)是一种多发于老年人群的神经系统退行性疾病,又称老年性痴呆,主要影响65岁及以上的群体。临床上,AD表现为认知能力下降、记忆丧失和行为改变等多种症状,最初表现为轻度认知性痴呆,最终发展为严重的智力缺陷和无法应付日常生活。AD典型的病理特征为β-淀粉样蛋白(Aβ)沉积形成的老年斑、tau蛋白过度磷酸化导致的神经纤维缠结(NFTs)以及神经元丢失。

AD病理机制

AD发病机制涉及多因素,包括遗传、炎症反应、氧化应激等,下面介绍两种主要因素:

1)淀粉样蛋白聚集

β 淀粉样蛋白(amyloid-β, Aβ)是由淀粉样前体蛋白(Aβ precursor protein, APP)经β-分泌酶和γ-分泌酶(其催化亚基由早老素基因PSEN1与PSEN2编码,二者变异也会影响Aβ生成)水解而形成的39~43个氨基酸残基的Aβ片段。它由多种细胞产生,在血液和脑脊液中循环,且单体Aβ 在大脑中有保护神经元的作用。有研究表明,细胞产生的Aβ 类型主要是Aβ40,其次为Aβ42。在生理情况下,Aβ 蛋白可以被胰岛素酶和脑啡肽酶降解,不会产生沉积。当机体Aβ 生成和清除机制失衡时,Aβ 蛋白就会发生聚集,沉积于大脑中就会产生神经毒性,从而导致记忆损伤和神经元细胞死亡。研究表明,Aβ42与Aβ40相比,由于多出两个疏水性的氨基酸,它更容易形成聚集体,因此具有更高的神经毒性。

2)Tau蛋白磷酸化

微管相关蛋白Tau由MAPT基因编码,在神经元轴突中高度表达,参与轴突的微管组装和功能,对于保持神经元结构的稳定性具有至关重要的作用。目前科学界普遍认为,Tau蛋白的异常高磷酸化以及其聚集形成神经纤维缠结,是与阿尔茨海默病进展密切相关的关键因素。Tau蛋白磷酸化水平的增加主要是由于多种激酶的活性增强,包括酪氨酸/丝氨酸/苏氨酸激酶(Tyr/Ser/Thr)、糖原合成酶激酶-3β (GSK-3β)以及细胞周期蛋白依赖性激酶5 (CDK5)等。研究显示,在阿尔茨海默病患者的大脑中,磷酸化的Tau蛋白含量显著增加,并且患者的认知功能障碍程度与神经元纤维缠结(NFTs)的密集程度呈现出正相关性。

阿尔茨海默症的发病机制

(Scearce-Levie,et al.Nature Reviews | Drug Discovery.2020)

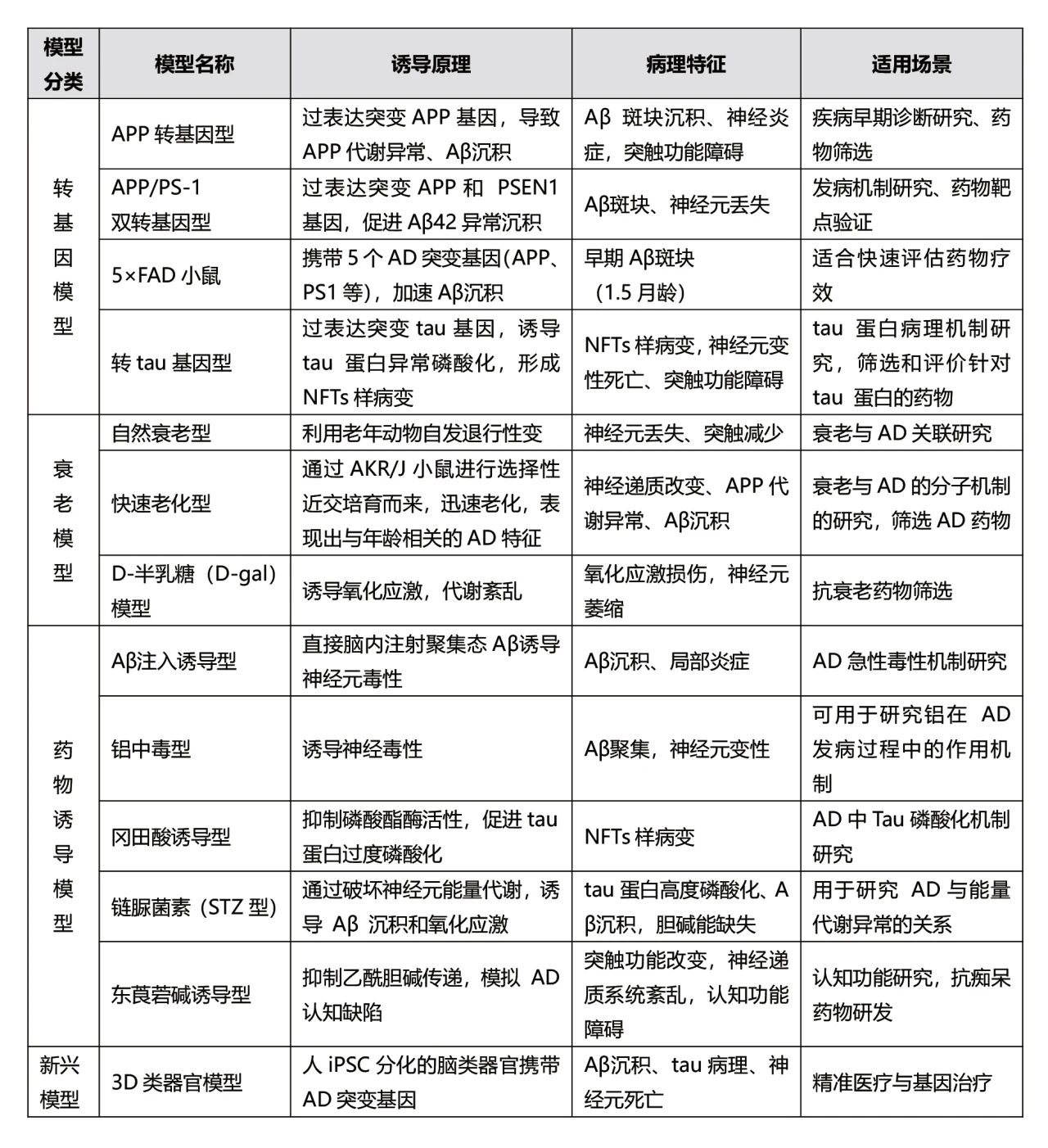
02 AD常用造模方法及原理

AD动物模型的构建和研究为理解AD复杂的发病机制提供了重要的实验依据。AD造模的核心思路是以病理特征(Aβ沉积、tau病变、神经元丢失)、生理异常(神经炎症、氧化应激、代谢障碍)和临床表现(认知衰退、突触损伤)为导向,通过多因素叠加(如转基因动物联合环境压力、药物诱导复合病理)、动态评估(纵向行为学与病理检测)以及新兴技术(类器官模型、基因编辑)构建更接近人类AD的动物或体外模型,同时结合临床生物标志物验证(Aβ42、pTau等),最终实现从分子机制到行为表型的全面模拟,为病理机制解析和药物研发提供高仿真研究平台。

AD造模方法汇总

03 AAV介导的AD造模方法

AAV是一种单链DNA病毒,具有独特的生物学特性,其优势在于安全性高,免疫原性低,能够在不引发宿主强烈免疫反应的情况下,将特定基因高效递送至目标细胞,已成为基因治疗和疾病模型构建中的理想工具。

利用AAV进行阿尔茨海默病疾病造模具有多方面优势

1. 靶向精准:可通过选择血清型或启动子,靶向特定神经细胞。

2. 免疫原性低:引发免疫反应弱,维持模型稳定和可重复,准确反映疾病进程。

3. 多基因搭载:载体可同时携带多个目的基因,模拟AD复杂病理过程。

4. 操作简便:相比转基因动物模型构建,AAV制备和使用更简单,递送途径多样,节省时间成本,提升实验效率。

5. 表达可控:选择不同启动子可精确调控基因表达水平,研究基因表达量与疾病症状的关系,深入探索发病机制。

在AD造模中,通过不同的给药途径,利用AAV将淀粉样前体蛋白基因、Tau蛋白基因或其突变体等导入动物体内,可模拟AD的病理特征,帮助科学家深入探究AD的发病机制和开发有效的治疗方法。

AAV-Aβ造模参考案例

Intra-and extracellular β-amyloid overexpression via adenoassociated virus-mediated gene transfer impairs memory and synaptic plasticity in the hippocampus

编码BRI-Aβ cDNA(人Aβ肽和BRI蛋白的融合物)的AAV载体,能够在没有APP过表达的情况下促进Aβ肽的高水平表达。研究人员分别构建AAV-BRI-Aβ42、AAV-UBI-Aβ42和AAV-EGFP,并通过双侧海马区注射入小鼠体内。与UBI-Aβ42构建体相比,BRI-Aβ42构建体的过表达导致可溶性和不溶性Aβ42的表达更高,而EGFP孵育后没有检测到Aβ;对BRI-Aβ42构建体进行6E10免疫染色,结果显示海马体中有大量淀粉样蛋白沉积,而接受UBI-Aβ42处理的小鼠表现出明显的神经元突起染色,神经元内有轻微的Aβ积聚,但没有Aβ沉积物的积聚。Morris Water迷宫测试发现用两种Aβ AAV构建体处理的动物表现出显著的认知障碍。

注射AAV-BRI-Aβ42和AAV-UBI-Aβ42后小鼠海马中Aβ的表达

维真生物可提供AD造模工具AAV产品,现货供应,助力阿尔茨海默症造模研究!

 

病毒载体 血清型
pAV-CAG-flag-BRI‑Aβ40-P2A-GFP AAV9
pAV-CAG-flag-BRI‑Aβ42-P2A-GFP AAV9   
pAV-CAG-flag-BRI-P2A-GFP AAV9

 

AAV9-BRI-Aβ42造模效果(维真客户反馈)

注射部位 听觉皮层

注射方式 脑立体定位注射

注射量 60nL

表达时间 6 weeks

荧光显示AAV9-BRI-Aβ42介导BRI-Aβ42表达

注射部位  运动皮层

注射方式  脑立体定位注射

注射量  140nL

表达时间  6 weeks

荧光显示BRI-Aβ42表达

如果您有AD造模需求,
欢迎致电垂询400-077-2566
或添加微信客服13012994257
了解更多详情~

山东维真生物科技有限公司 商家主页

地 址: 高新区港源四路416号

联系人: 展经理

电 话: 400-077-2566

传 真: 0531-88896821

Email:market@wzbio.cn

相关咨询

APSB(IF 14.6)|上海长征医院谢渭芬团队找出肝癌进展的关键“推手”-HNF4α (2025-12-29T00:00 浏览数:2104)

Nature子刊:香港理工大学团队揭示肝癌免疫治疗耐药新机制:野生型KRAS竟是“幕后黑手”! (2025-12-22T00:00 浏览数:6238)

Circ Res(IF 16.2)新发现:郑州大学第一附属医院王小芳/郑哲团队揪出病理性心肌肥厚的“新元凶” (2025-12-16T00:00 浏览数:6483)

Theranostics(IF 13.3)重磅!中国医学科学院杨志伟团队揭示内皮细胞异质性,阐明Sox18介导EndMT核心机制 (2025-12-08T00:00 浏览数:7872)

IF 52.7 突破性发现!香港大学徐爱民等团队合作揭秘Piezo1在骨质疏松中的保护机制 (2025-12-01T00:00 浏览数:8544)

顶刊速递:深圳大学孔祥臣团队揭秘揭秘 β 细胞衰竭 “密码”,为抗糖添新招!(AAV8-Insulin1胰腺) (2025-11-24T00:00 浏览数:9363)

「核心工具解析」AAV:解锁阿尔茨海默症造模研究的关键助力 (2025-11-17T00:00 浏览数:9971)

IF14.1|武大人民医院夏中元教授揭示巨噬细胞ARID3A/THBS1/CD47轴可减轻心脏移植损伤(内有福利活动) (2025-11-11T00:00 浏览数:14322)

周琪院士领衔!中国科学院大学团队开发精准绞杀RAS-突变癌细胞的RACK系统(AAV-瘤内注射) (2025-11-03T00:00 浏览数:21348)

Adv. Sci. 深圳市人民医院龙厚清、彭松林发现piRNA-AGAPIR可以增强退行性颈椎病减压后的血管生成(AAV-BI30-脊髓内皮细胞)) (2025-10-27T00:00 浏览数:20432)

ADVERTISEMENT